Beranda
/ Pathway Sirosis Hepatis : Sirosis Hepatis Pdf - Albumin sintesisnya terjadi di jaringan hati konsentrasinya menurun sesuai dengan perburukan sirosis.
Pathway Sirosis Hepatis : Sirosis Hepatis Pdf - Albumin sintesisnya terjadi di jaringan hati konsentrasinya menurun sesuai dengan perburukan sirosis.
Pathway Sirosis Hepatis : Sirosis Hepatis Pdf - Albumin sintesisnya terjadi di jaringan hati konsentrasinya menurun sesuai dengan perburukan sirosis.. Sirosis hati banyak dijumpai di indonesia terutama akibat dari hepatitis viral kronis baik hepatitis b maupun hepatitis c. Selain penanganan etiologi, monitoring dan penanganan komplikasi sirosis hepatis seperti peritonitis atau pecah varises esofagus juga harus dilakukan. Cirrhosis is the end stage of any chronic liver disease Sirosis hepatis dapat disebabkan oleh banyak hal. Appropriate timing of the initial referral for transplant evaluation is critical for optimal care of patient with cirrhosis.
Sirosis juga banyak dijumpai pada kelompok dengan kecanduan alkohol yang berat. Biasanya dimulai dengan adanya proses peradangan nekrosis sel hati yang luas, pembentukan jaringan ikat dan usaha regenerasi nodul. Umumnya sirosis disertai dengan gagal hati berupa fungsi hati yang menurun yang tidak mampu menjalankan fungsinya secara baik. Askep sirosis hepatis bab ii tinjauan teori a. Yang dapat menjadi pegangan dalam menegakkan diagnosis sirosis hepatis.
Cirrhosis Mcmaster Pathophysiology Review from www.pathophys.org Damage causes tissue repair and subsequent formation of scar tissue, which over time can replace normal functioning tissue leading to the impaired liver function of cirrhosis. Sirosis didefinisikan sebagai proses difus yang di karakteristikan oleh fibrosis dan perubahan strukture hepar normal menjadi. Hepa is latin for liver and the english suffix itis means inflammation. Kejadian sirosis hepatis di china dan india berkisar 4 7 di afrika timur 6 7 dan di chili 8 5. Sirosis hati banyak dijumpai di indonesia terutama akibat dari hepatitis viral kronis baik hepatitis b maupun hepatitis c. Hepatitis is characterized by other pathologies such as jaundice, abdominal and gastric discomfort, hepatomegaly, and dark urine (which is a sign of severe acidosis). 23 2.2 konsep asuhan keperawatan 2.2.1 pengkajian pengkajian merupakan tahap awal dari proses dan merupakan suatu proses yang sistematis dalam pengumpulan data dari berbagai sumber data. Sirosis hepatis adalah penyakit hati menahun yang ditandai dengan adanya pembentukan jaringan ikat disertai nodul.
The cell responsible for hepatic fibrosis appears to be the activated myofibroblast.
Alcohol abuse and viral hepatitis are. Sirosis hepatis adalah penyakit hati menahun yang ditandai dengan adanya pembentukan jaringan ikat disertai nodul. Yang dapat menjadi pegangan dalam menegakkan diagnosis sirosis hepatis. Cirrhosis represents the final common histologic pathway for a wide variety of chronic liver diseases. Sirosis hepatis dapat disebabkan oleh banyak hal. Pathway sirosis hepatis (sirosis hati) f. Damage causes tissue repair and subsequent formation of scar tissue, which over time can replace normal functioning tissue leading to the impaired liver function of cirrhosis. 23 2.2 konsep asuhan keperawatan 2.2.1 pengkajian pengkajian merupakan tahap awal dari proses dan merupakan suatu proses yang sistematis dalam pengumpulan data dari berbagai sumber data. Albumin sintesisnya terjadi di jaringan hati konsentrasinya menurun sesuai dengan perburukan sirosis. Sirosis didefinisikan sebagai proses difus yang di karakteristikan oleh fibrosis dan perubahan strukture hepar normal menjadi. Sirosis juga banyak dijumpai pada kelompok dengan kecanduan alkohol yang berat. Askep sirosis hepatis bab ii tinjauan teori a. Umumnya sirosis disertai dengan gagal hati berupa fungsi hati yang menurun yang tidak mampu menjalankan fungsinya secara baik.
The term cirrhosis was first introduced by laennec in 1826. Sirosis hepatis adalah penyakit hati yang di karakteriskan oleh gangguan struktur dan perubahan degenerasi gangguan fungsi selular dan selanjutnya aliran darah ke hati. Hepatitis is an inflammatory condition of the liver. Damage causes tissue repair and subsequent formation of scar tissue, which over time can replace normal functioning tissue leading to the impaired liver function of cirrhosis. The cell responsible for hepatic fibrosis appears to be the activated myofibroblast.
Pathway Sirosis Hepatis Jeri from reader020.staticloud.net Yang dapat menjadi pegangan dalam menegakkan diagnosis sirosis hepatis. Sirosis hepatis adalah penyakit hati menahun yang ditandai dengan adanya pembentukan jaringan ikat disertai nodul. Sirosis hepatitis kelainan jaringan perenkim hati fungsi hati terganggu kecemasan klien gangguan metabolisme billrubin bilirubin tak terkonjugasi feses pucat ikterik urin gelap gangguan pola nafas tidak efektif penumpukan garam empedu dibawah kulit gangguan metabolisme protein. Sirosis hepatis adalah penyakit hati yang di karakteriskan oleh gangguan struktur dan perubahan degenerasi gangguan fungsi selular dan selanjutnya aliran darah ke hati. Distorsi arsitektur hati akan menimbulkan perubahan sirkulasi mikro dan makro menjadi tidak teratur. Umumnya sirosis disertai dengan gagal hati berupa fungsi hati yang menurun yang tidak mampu menjalankan fungsinya secara baik. Karena jaringan yang nekrotik menghasikan fibrosis, maka penyakit ini akan merusak jaringan hati serta pembuluh darah yang normal, mengganggu aliran darah serta cairan limfe, dan pada akhirnya menyebabkan insufisiensi hati. Appropriate timing of the initial referral for transplant evaluation is critical for optimal care of patient with cirrhosis.
Cirrhosis represents the final common histologic pathway for a wide variety of chronic liver diseases.
Pada episode kali ini, kita akan membahas mengenai definisi serta mekanisme terjadinya atau patogenesis dari sirosis hati/sirosis hepatis. Cirrhosis is the end stage of any chronic liver disease Karena jaringan yang nekrotik menghasikan fibrosis, maka penyakit ini akan merusak jaringan hati serta pembuluh darah yang normal, mengganggu aliran darah serta cairan limfe, dan pada akhirnya menyebabkan insufisiensi hati. The term cirrhosis was first introduced by laennec in 1826. Analisa data & intervensi sirosis hepatitis tn. Sirosis hepatis adalah suatu penyakit di mana sirkulasi mikro, anatomi pembuluh darah besar dan seluruh system arsitekture hati mengalami perubahan menjadi tidak teratur dan terjadi penambahan jaringan ikat ( firosis ) di sekitar paremkin hati yang mengalami regenerasi. The cell responsible for hepatic fibrosis appears to be the activated myofibroblast. Sirosis hati banyak dijumpai di indonesia terutama akibat dari hepatitis viral kronis baik hepatitis b maupun hepatitis c. Sirosis hepatis (sirosis hati) adalah penyakit hati menahun yang difus ditandai dengan adanya pembentukan jaringan ikat disertai nodul. Cirrhosis represents the final common histologic pathway for a wide variety of chronic liver diseases. Penatalaksanaan sirosis berfokus pada faktor etiologi, misalnya dengan berhenti mengonsumsi alkohol atau penanganan hepatitis b pasien. Pathway hepatitis virus b dan c. Sirosis didefinisikan sebagai proses difus yang di karakteristikan oleh fibrosis dan perubahan strukture hepar normal menjadi.
2.3 etiologi sirosis hepatis sirosis terjadi di hati sebagai respon terhadap cedera sel. Alcohol abuse and viral hepatitis are. Sirosis hepatis adalah penyakit hati yang di karakteriskan oleh gangguan struktur dan perubahan degenerasi gangguan fungsi selular dan selanjutnya aliran darah ke hati. Umumnya sirosis disertai dengan gagal hati berupa fungsi hati yang menurun yang tidak mampu menjalankan fungsinya secara baik. Distorsi arsitektur hati akan menimbulkan perubahan sirkulasi mikro dan makro menjadi tidak teratur.
Pathway Sirosis Hepatis Kelompok 12 from imgv2-1-f.scribdassets.com Karena jaringan yang nekrotik menghasikan fibrosis, maka penyakit ini akan merusak jaringan hati serta pembuluh darah yang normal, mengganggu aliran darah serta cairan limfe, dan pada akhirnya menyebabkan insufisiensi hati. Yang dapat menjadi pegangan dalam menegakkan diagnosis sirosis hepatis. Selain penanganan etiologi, monitoring dan penanganan komplikasi sirosis hepatis seperti peritonitis atau pecah varises esofagus juga harus dilakukan. Appropriate timing of the initial referral for transplant evaluation is critical for optimal care of patient with cirrhosis. Gambar 2.1 pathway pasien dewasa sirosis hepatis dengan masalah keperawatan ketidakseimbangan nutrisi kurang dari tubuh ( nurarif dan kusuma, 2015). The term cirrhosis was first introduced by laennec in 1826. Albumin sintesisnya terjadi di jaringan hati konsentrasinya menurun sesuai dengan perburukan sirosis. Sirosis didefinisikan sebagai proses difus yang di karakteristikan oleh fibrosis dan perubahan strukture hepar normal menjadi.
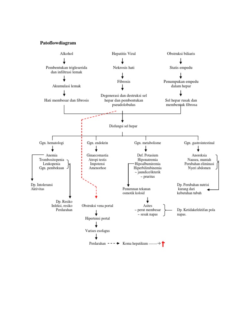
Gambar 2.1 pathway pasien dewasa sirosis hepatis dengan masalah keperawatan ketidakseimbangan nutrisi kurang dari tubuh ( nurarif dan kusuma, 2015).
23 2.2 konsep asuhan keperawatan 2.2.1 pengkajian pengkajian merupakan tahap awal dari proses dan merupakan suatu proses yang sistematis dalam pengumpulan data dari berbagai sumber data. Pada episode kali ini, kita akan membahas mengenai definisi serta mekanisme terjadinya atau patogenesis dari sirosis hati/sirosis hepatis. Sirosis hepatis adalah penyakit hati menahun yang ditandai dengan adanya pembentukan jaringan ikat disertai nodul. Biasanya dimulai dengan adanya proses peradangan nekrosis sel hati yang luas, pembentukan jaringan ikat dan usaha regenerasi nodul. Karena jaringan yang nekrotik menghasikan fibrosis, maka penyakit ini akan merusak jaringan hati serta pembuluh darah yang normal, mengganggu aliran darah serta cairan limfe, dan pada akhirnya menyebabkan insufisiensi hati. Doengoes 1999) sirosis hepatis adalah penyakit hati menahun yang difus, ditandai dengan adanya pembentukan jaringan ikat disertai nodul (fkui, 1996). Biasanya dimulai dengan adanya proses peradangan nekrosis sel hati yang luas, pembentukan jaringan ikat dan usaha regenerasi nodul. Sirosis hepatis adalah penyakit hati yang di karakteriskan oleh gangguan struktur dan perubahan degenerasi gangguan fungsi selular dan selanjutnya aliran darah ke hati. Pathway hepatitis virus b dan c. Albumin sintesisnya terjadi di jaringan hati konsentrasinya menurun sesuai dengan perburukan sirosis. Umumnya sirosis disertai dengan gagal hati berupa fungsi hati yang menurun yang tidak mampu menjalankan fungsinya secara baik. The term cirrhosis was first introduced by laennec in 1826. Sirosis hepatis adalah penyakit hati menahun yang ditandai dengan adanya pembentukan jaringan ikat disertai nodul.
Berbagi
Posting Komentar
untuk "Pathway Sirosis Hepatis : Sirosis Hepatis Pdf - Albumin sintesisnya terjadi di jaringan hati konsentrasinya menurun sesuai dengan perburukan sirosis."
Posting Komentar untuk "Pathway Sirosis Hepatis : Sirosis Hepatis Pdf - Albumin sintesisnya terjadi di jaringan hati konsentrasinya menurun sesuai dengan perburukan sirosis."